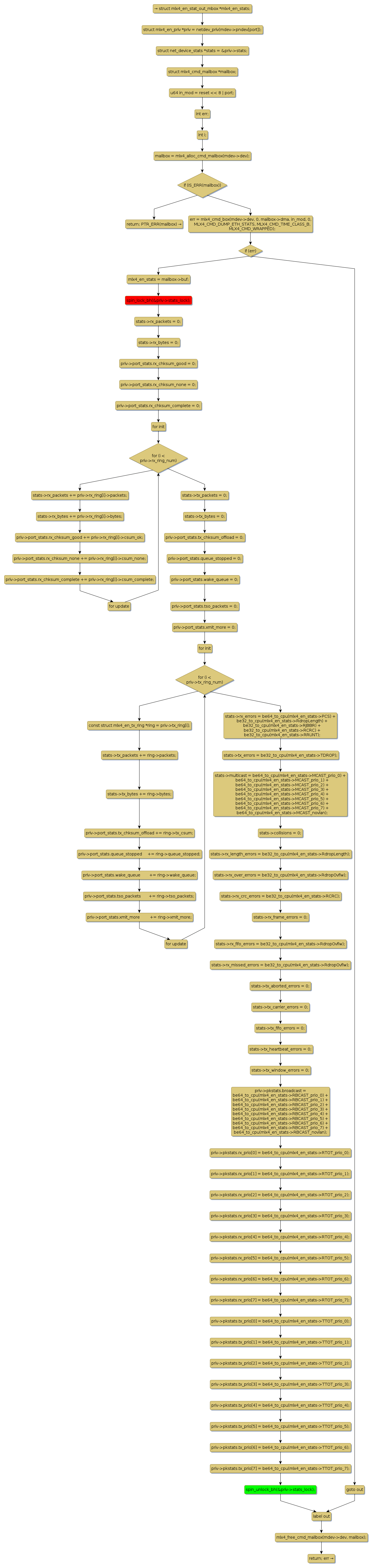
Instance Verification Kit (IVK)
spin lock @ [4514+32+/linux-3.19-rc1/drivers/net/ethernet/mellanox/mlx4/en_port.c]
Instance Signature: stats_lock
|
The Matching Pair Graph:
|
|
Function Name
|
Control Flow Graph (CFG)
|
Events Flow Graph (EFG)
|
Source Correspondence
|
|
mlx4_en_DUMP_ETH_STATS
|
|
|
[3913+22+/linux-3.19-rc1/drivers/net/ethernet/mellanox/mlx4/en_port.c]
|